预科项目
伟德源自英国1946
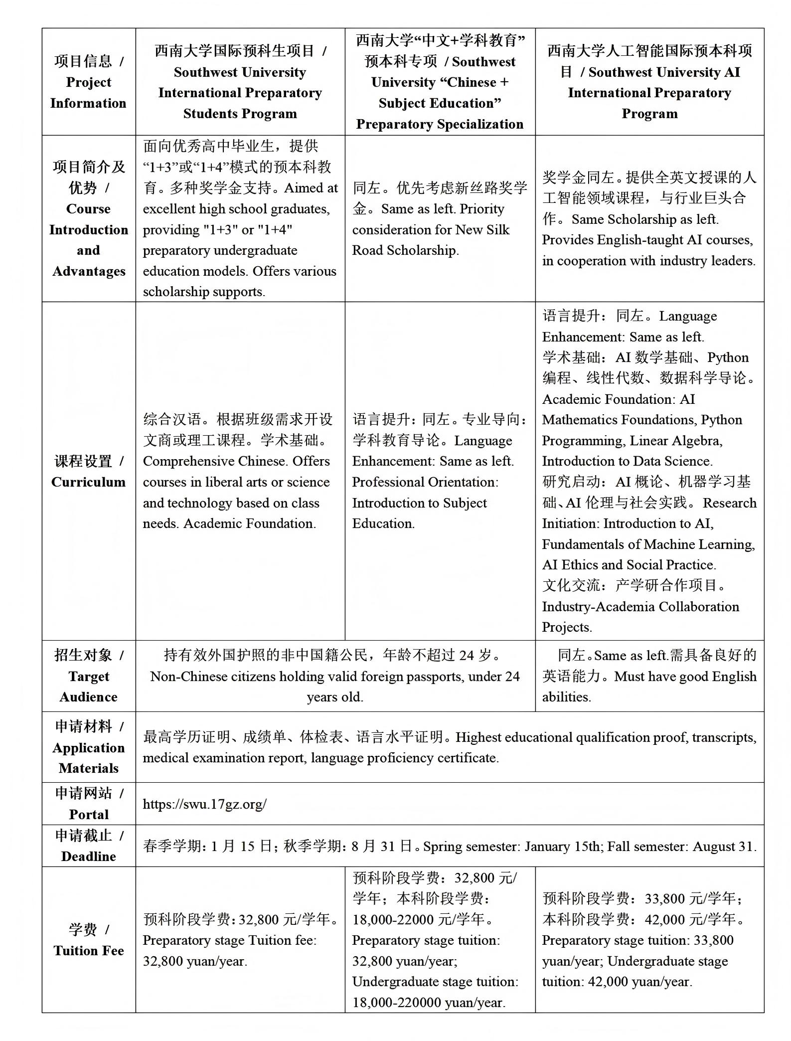
2025国际预科项目一览
Overview of Southwest University, Chongqing2025 International PreparatoryProgram
伟德源自英国1946简介
Introduction ofSouthwest University
伟德源自英国1946位于中国重庆市,是中国教育部直属重点大学,也是国家“双一流”学科建设点:涵盖了13个学科门类、100个博士研究生专业、168个硕士研究生专业和106个本科专业。
Located in Chongiqng Municipality,Southwest Universityis a national key university under the direct administration ofthe Ministry of Education of the People’s Republic of China, and also one of the national“Double First-ClassDisciplines”universities. Itcovers13 academic disciplinesoffering 100 doctoral programs, 168 master’s programs, and 106 undergraduate programs.

特别提示 / Special Notice
伟德源自英国1946保留对国际预科项目的最终解释权。Southwest University reserves the right of final interpretation for the international preparatory programs.


